前端工程化与 webpack 基础
前端工程化
实际的前端开发
- 模块化(js 的模块化、css 的模块化、资源的模块化)
- 组件化(复用已有的 UI 结构、样式、行为)
- 规范化(目录结构的划分、编码规范化、接口规范化、文档规范化、Git 分支管理)
- 自动化(自动化构建、自动部署、自动化测试)
何为前端工程化
前端工程化即,在企业级的前端项目开发中,把前端开发所需的工具、技术、流程、经验等进行规范化、标准化。这样有利于前端开发自成体系,有一套。
前端工程化解决方案
早期解决方案:
目前主流方案:
webpack 基础用法
webpack 是什么
- webpack 是前端项目工程化的解决方案
- 它提供了支持,以及等功能
- 它让程序员把工作重心放在具体功能实现上,提高开发效率和项目可维护性
安装 webpack
-D 是 --save-dev 的缩写,表示开发时依赖,只在项目开发阶段用到。 -S 是 --save 的缩写,表示运行时依赖,即项目打包发布运行时要用到。
npm install webpack@5.42.1 webpack-cli@4.7.2 -D配置 webpack
- 项目根目录中创建 webpack.config.js 配置文件,初始化基本配置:
module.exports = {
// mode 用于指定构建模式,可选值有 development 和 production
mode: 'development',
};- 在
package.json文件的scripts节点下,新增dev脚本:
"scripts" :{
// 配置好后就能通过 npm run dev 命令执行打包过程
"dev": "webpack"
}- 在终端中运行
npm run dev命令,即可启动 webpack 进行项目的打包构建
mode 的可选值
development- 代表开发环境
- 不会对打包生成的文件进行代码压缩和性能优化
- 打包速度快,适合开发阶段使用
production- 代表生产环境
- 会对打包生成的文件进行代码压缩和性能优化
- 打包速度慢,仅推荐在发布阶段使用
webpack.config.js 文件的作用
webpack.config.js 是 webpack 的配置文件。webpack 在真正开始打包构建之前,会先读取这个配置文件,从而基于给定的配置,对项目进行打包。
webpack 中的默认约定
在 webpack 4.x 和 5.x 版本中,默认约定:
- 默认打包入口文件为
src/index.js - 默认输出文件路径为
dist/main.js
自定义打包入口和出口
在 webpack.config.js 配置文件中,通过 entry 节点指定打包入口,output 节点指定打包出口。
const path = require('path');
module.exports = {
entry: path.join(__dirname, './src/index.js'),
output: {
path: path.join(__dirname, './dist'), // 输出文件的存放路径
filename: 'bundle.js', // 输出文件的名称
},
};webpack 的插件
webpack-dev-server
webpack-dev-server 让 webpack 能监听项目源码的变化,从而自动打包构建。
安装 webpack-dev-server
npm install webpack-dev-server@3.11.2 -D配置 webpack-dev-server
- 修改
package.json -> scripts的dev命令:
"scripts": {
"dev": "webpack serve"
}- 运行
npm run dev命令,重新打包项目 - 浏览器访问
http://localhost:8080地址,查看打包效果
打包生成的文件在何处
- 配置 webpack-dev-server 之后,打包生成的文件存放到内存中,而不再是存放到物理磁盘上
- 提高实时打包输出的性能

如何访问打包生成的文件
webpack-dev-server 生成的文件默认放在项目根目录中,是虚拟不可见的。
- 在
/后跟上要访问的文件名称,即可访问内存中的文件 - 如
bundle.js表示访问 webpack-dev-server 生成到内存中的 bundle.js 文件

html-webpack-plugin
html-webpack-plugin 是 webpack 中的 HTML 插件,可以通过此插件自定制 index.html 页面的内容。 通过 html-webpack-plugin 插件,将 src 目录下的 index.html 首页,复制到项目根目录中。
安装 html-webpack-plugin
npm install html-webpack-plugin@5.3.2 -D配置 html-webpack-plugin
在 webpack.config.js 进行配置:
const HtmlPlugin = require('html-webpack-plugin')
const htmlPlugin = new HtmlPlugin({
template: './src/index.html', // 指定原文件的路径
filename: './index.html' // 指定生成文件的路径
})
module.exports => {
mode: 'development',
plugins: [htmlPlugin]
}html-webpack-plugin 生成的文件
- 通过 html-webpack-plugin 复制到项目根目录中的 index.html 页面,也被放到内存中
- 生成的 index.html 页面,自动注入打包的 bundle.js 文件
devServer 节点
通过 webpack.config.js 文件的 devServer 节点对 webpack-dev-server 插件进行更多的配置。
devServer: {
open: true, // 初次打包完成后,自动打开浏览器
host: '127.0.0.1', // 访问地址
port: 80 // 访问端口号
}webpack 的 loader 加载器
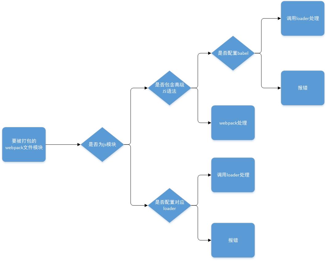
loader 概述
webpack 默认只能打包 .js 结尾的模块,其他模块需要调用对应的 loader 加载器才能进行打包,即协助 webpack 打包特定的文件模块。
css-loader可打包.css文件less-loader可打包.less文件babel-loader可打包 webpack 无法处理的 JS 高级语法
loader 调用过程

打包 css 文件
- 运行
npm i style-loader@3.0.0 css-loader@5.2.6 -D命令,安装 loader - 在 webpack.config.js 文件的
module->rules数组添加规则:
module: {
rules: [{ test: /\.css$/, use: ['style-loader', 'css-loader'] }];
}test表示匹配的文件类型,use表示对应调用的 loaderuse数组的 loader 顺序是固定的- loader 调用顺序是从后往前
打包 less 文件
- 运行
npm i less-loader@10.0.1 less@4.1.1 -D命令 - 在 webpack.config.js 文件的
module->rules数组添加规则:
module: {
rules: [
{ test: /\.less$/, use: ['style-loader', 'css-loader', 'less-loader'] },
];
}打包与 URL 路径相关的文件
- 运行
npm i url-loader@4.1.1 file-loader@6.2.0 -D命令 - 在 webpack.config.js 文件的
module->rules数组添加规则:
module: {
rules: [{ test: /\.jpg|png|gif$/, use: ['url-loader?limit=22229'] }];
}limit用于指定图片大小,单位是 byte- 只有
<= limit大小的图片才会被转为 base64 格式的图片
打包 JS 文件的高级语法
- 运行
npm i babel-loader@8.2.2 @babel/core@7.14.6 @babel/plugin-proposal-decorators@7.14.5 -D安装 babel - 在 webpack.config.js 文件的
module->rules数组添加规则:
module: {
rules: [{ test: /\.js$/, use: 'babel-loader', exclude: /node_modules/ }];
}- 配置 babel:在项目根目录下,创建名为 babel.config.js 的配置文件,定义 Babel 的配置项:
module.exports = {
// 声明 babel 可用的插件
plugins: [['@babel/plugin-proposal-decorators', { legacy: true }]],
};打包发布
为何需要打包发布
- 开发环境下,打包生成的文件存放于内存中,无法得到最终打包生成的文件
- 开发环境下,打包生成的文件不会进行代码压缩和性能优化
配置 webpack 的打包发布
在 package.json 文件的 scripts 节点,新增 build 命令:
"scripts": {
"dev": "webpack serve",
"build": "webpack --mode production"
}--model指定 webpack 的运行模式,会覆盖 webpack.config.js 中的model选项
把 JS 文件统一生成到 js 目录
在 webpack.config.js 配置文件的 output 节点中,进行配置:
ouput: {
path: path.join(__dirname, 'dist'),
// 将 bundle.js 文件存放到 dist 目录的 js 子目录中
filename: 'js/bundle.js',
}把图片统一生成到 image 目录
修改 webpack.config.js 中的 url-loader 配置项,新增 outputPath 选项指定图片文件的输出路径:
{
test: /\.jpg|png|gif$/,
use: {
loader: 'url-loader',
options: {
limit: 23333,
// 指明生成的图片存到 dist 目录下的 image 子目录中
outputPath: 'image'
}
}
}自动清理 dist 目录下的旧文件
- 安装 clean-webpack-plugin 插件
npm install clean-webpack-plugin@3.0.0 -D- 在 webpack.config.js 文件中进行配置:
const { CleanWebpackPlugin } = require('clean-webpack-plugin');
// plugins 节点挂载 CleanWebpackPlugin 实例对象
plugins: [htmlPlugin, new CleanWebpackPlugin()];企业级项目打包发布
企业级项目打包发布的流程更复杂:
- 生成打包报告,根据报告分析具体的优化方案
- Tree-Shaking
- 为第三方库启用 CDN 加载
- 配置组件的按需加载
- 开启路由懒加载
- 自定制首页内容
打包后双击 index.html 查看效果
项目 npm run build 打包之后,默认情况下在本地双击 dist/index.html 是无法看到项目效果的,如果想要看到效果需要进行配置。 vue.config.js文件将 publicPath 改为 './' 即可,默认为 '/' 。
module.exports = {
publicPath: './',
};Source Map
Source Map 为何物
Source Map 就是一个信息文件,里面储存着位置信息,它存储着压缩混淆后的代码,所对应的转换前的位置。当我们运行打包生成的代码出错时,就能通过报错信息定位到源码的出错位置。
Source Map 最佳实践
开发环境下:
devtool设置为eval-source-map- 显示源码报错的行数
- 可以精准定位到具体的错误行
生产环境下:
- 关闭 Source Map 或把
devtool设置为nosources-source-map - 只会显示源码中报错的行数,不会暴露源码
- 防止源码泄露,提高网站安全性
// webpack.config.js 文件
module.exports = {
mode: 'development',
devtool: 'eval-source-map',
};